
每年冬季,都是儿童肺炎的高发期。对于免疫力还没发育成熟的0-5 岁宝宝来说,稍不注意就可能感染肺炎。肺炎不仅会让孩子遭罪,还可能引发严重并发症。
别以为肺炎离自家宝贝很远,它可是被肺炎称为全球5岁以下儿童的“头号杀手”,尤其是还未接种肺炎疫苗的宝宝,更需要提前做好科学防护。
为什么受伤的总是宝宝?今天,我们就用一篇文章来给大家说清楚——冬季到底该怎么预防肺炎。
01
为什么肺炎总在冬季高发?
数据告诉你真相
都说冬季肺炎高发,是真的吗?真的!!
中国疾控中心数据显示,冬季 5 岁以下儿童肺炎住院率为全年均值的 2.3-3.1 倍,其中 2 岁以下婴幼儿因免疫力弱,肺炎重症率占儿童重症肺炎的 75% 以上。
冬季季节肺炎高发,是多种因素导致的,原因主要有4点:
1
病菌因素
导致肺炎的“主力军”——肺炎链球菌,最喜欢这个季节。它在干燥寒冷的环境中更稳定,传播力更强。
2
气候因素
冬季空气干燥、寒冷,宝宝的呼吸道黏膜容易干燥受损,屏障功能减弱,给病原体可乘之机,细菌和病毒更容易侵入体内引发感染。
3
环境因素
冬季季节大家的户外活动减少,室内门窗紧闭,导致空气流通差。尤其是在幼儿园、家庭等密闭空间内,肺炎球菌、呼吸道合胞病毒等病原体浓度会比平时高,交叉感染的风险大幅增加。
4
儿童生理特点
0-5 岁宝宝免疫系统还在发育中,尤其是 6 个月前后的婴幼儿,母传抗体逐渐消退,自身抗体尚未形成,对病原体的抵抗力较弱,更容易被感染。
在冬季季,我们要特别警惕肺炎链球菌与流感病毒、呼吸道合胞病毒等的合并感染,这可能导致病情更重、病程更长。

02
这4类宝宝是冬季肺炎高危人群,
家长要重点关注!
所有0-5岁的宝宝都是肺炎的重点关注对象,但如果符合以下情况,就需要爸爸妈妈们多留一个心眼了。
这些宝宝的免疫防线相对薄弱,一旦感染,发展为重症的风险会更高。
1
小月龄宝宝(尤其2岁以下)
免疫系统还在发育,是肺炎链球菌最容易攻击的对象。
2
刚入园入托的宝宝
接触到全新的环境和各种病原体,容易交叉感染。
3
有健康“小状况”的宝宝
比如有心脏、肺部方面的先天性问题,或者免疫力不太好。
4
还没接种肺炎疫苗的宝宝
这是最关键的一点,也是最容易改变的风险因素。

03
日常防护不可少,
接种肺炎疫苗是关键!
预防儿童冬季肺炎,日常做好以下几点,也能有效降低宝宝感染肺炎的风险:
1
保持室内通风
每天开窗通风 2-3 次,每次 30 分钟以上,减少交叉感染风险。
2
做好个人卫生
带宝宝出门时,根据环境情况佩戴口罩,回家后及时用七步洗手法洗手,尤其是饭前便后、接触公共物品后。
3
避免接触感染者
尽量避免带宝宝去人群密集的公共场所,如商场、游乐场等,避开咳嗽、打喷嚏的人群,减少感染机会。
4
严控室内外温差,避免呼吸道应激损伤
冬季室内暖气 / 空调温度建议控制在 20-22℃,与室外温差不宜超过 10℃。带宝宝出门前,提前 10-15 分钟关闭空调或调低暖气温度,让宝宝的呼吸道先适应温度变化;进门时不要立刻脱掉厚外套,可先在门口停留 3-5 分钟,逐步增减衣物,防止冷空气骤刺激呼吸道黏膜。
4
合理补充水分,维持呼吸道黏膜湿润
冬季空气干燥,会导致宝宝呼吸道黏膜分泌物减少,屏障功能下降。可根据宝宝年龄适量补水:6 个月以下母乳喂养宝宝,可通过增加喂奶频次补充水分;6 个月以上宝宝,每天额外饮用 50-150ml 温水(具体量根据宝宝活动量调整)。
除了这些基础防护要做,及时接种肺炎疫苗也很重要,这是给宝宝提供针对性、强有力的保护。
早在2008年,世界卫生组织(WHO)就已经推荐肺炎球菌感染相关性疾病被列为需“极高度优先”使用疫苗预防的疾病之一。
肺炎疫苗能直接帮助宝宝体内产生针对肺炎球菌的抗体,降低感染风险,即使感染,也能减轻病情,减少重症发生的概率。
04
家长们最关心的问题:
肺炎疫苗怎么打?
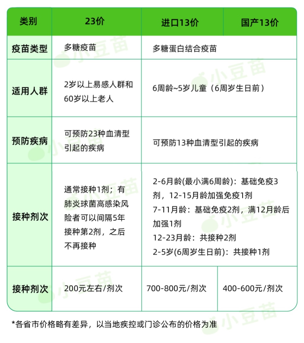
目前,国内为0-5岁宝宝提供的肺炎疫苗主要有两类,13价肺炎球菌多糖结合疫苗和23价肺炎球菌多糖疫苗。

简单来说: 对于您家中5岁及以下、尚未接种的宝宝,需要关注和选择的,就是 “13价肺炎球菌多糖结合疫苗” 。
小豆苗给不同月龄宝宝家长准备了一份速查行动指南,快看看吧——
如果您家宝宝在2岁以内:越早接种,越早获得保护。不同月龄的接种剂次,可以参考上面的表格。
如果您家宝宝2-5岁(6周岁生日前):如果从未接种过,通常只需接种1剂。

冬季的肺炎,来势汹汹,但并非不可预防。对于 0-5 岁宝宝来说,接种肺炎疫苗是最科学、最有效的预防手段。还没给宝宝接种的家长,及时带宝宝完成接种,同时做好日常防护,让宝宝平安过冬吧!
参考资料:
1. 国家卫生健康委《儿童社区获得性肺炎诊疗规范(2019 年版)》
2. 中国疾控中心《肺炎球菌疫苗接种指南》
*本文撰稿人:心韵儿
在线客服